客服电话
0551-62843887   
18656092625

2022年工业软件优秀产品名单公示

根据《工业和信息化部办公厅关于开展2022年工业软件优秀产品征集工作的通知》(工信厅信发函〔2022〕293号)要求,工业和信息化部组织开展了相关申报和评审工作。现将2022年工业软件优秀产品名单进行公示,请社会各界监督。


公示时间:2023年1月14日-2023年1月20日

电话:010-68208210

邮箱:wangyigang@miit.gov.cn


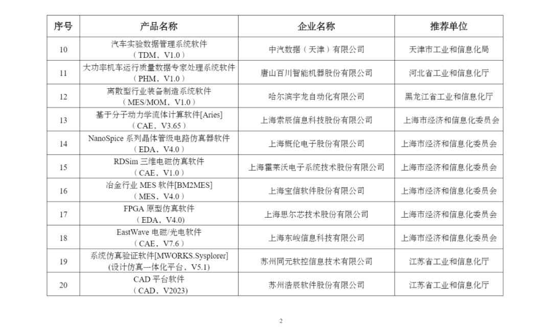
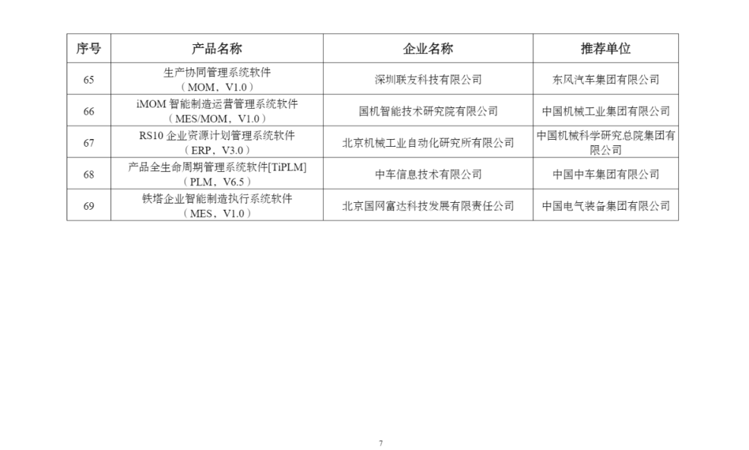
附件:2022年工业软件优秀产品公示名单


工业和信息化部信息技术发展司

2023年1月13日

图片

图片

图片

图片

图片

图片

图片